Wahib K*, Mehdi T and Jamel B
Laboratoire des Systèmes Electriques Ecole Nationale d’Ingénieurs de Tunis, Université de Tunis El Manar, North Africa
*Corresponding author: Wahib K, Université de Tunis El Manar, LR 11 ES 15, Laboratoire des Systèmes Electriques Ecole Nationale d’Ingénieurs de Tunis, BP 37-1002, Tunis le Belvédère, Tunisie, North Africa
Submission: February 25, 2020;Published: August 02, 2021
ISSN 2640-9739Volume2 Issue2
In this paper we present a Dynamic Energy Management System elaborated to share available electrical energy, provided by a battery less hybrid source (PV-Wind), between motor-pumps used in desalination process. This Dynamic Energy Management System is combined to Power Field Oriented Control to maintain DC bus voltage stability and to control electrical power of motor-pumps used for water pumping and/or reverse osmosis desalination. Simulation and practical results are demonstrated and discussed to evaluate the power sharing performances and “Water-Energy” cooperative control effectiveness.
Keywords: Dynamic energy management system; Hybrid renewable source (PV-wind); Power fieldoriented control; Three- phase centrifugal motor-pump; RO desalination
Drinking water is increasingly scarce and polluted. It has become a strategic issue. To
compensate this water lack, Reverse Osmosis (RO) desalination represents an effective
solution which is experiencing strong progression with the improvement of techniques used
[1-3]. Coupling the complementary renewable source “PV-Wind” to RO desalination process
offers a sustainable source of freshwater [4-8]. To ensure autonomous operation of the system
and to reduce installation cost while ensuring drinking water availability, we have chosen
to eliminate the electrochemical storage in battery and to replace it with hydraulic storage.
Electrical power and hydro-mechanical flow control is based on Power Field Oriented Control
(PFOC). This control is applied to motor-pumps through voltage inverters in order to ensure
pumping and/or desalination operation and to control the DC bus voltage stability without
using battery storage [9]. A Dynamic Energy Management System (DEMS) is combined to
PFOC to determine the appropriate electrical power value for each motor-pump.
The global system architecture Figure 1 is composed of:
Figure 1: Global system architecture.

a) Hybrid renewable energy source (PV-Wind) coupled to DC bus
through static converters.
b) Water lifting system consisting of a low pressure centrifugal
three-phase motor-pump (Motor-pump-BP) and a raised
water tank for hydraulic storage.
c) Brackish water RO desalination system consisting of a high
pressure centrifugal multi-stage three-phase motor-pump
(Motor-pump-HP) and a spiral RO filtration membrane placed
in module.
An experimental desalination test bench with capacity of
300l/h was designed to study the different control strategies and to
analyze electrical power transfer from the equivalent power source
to RO potable water production unit [10].
Hybrid electrical source (PV-Wind) chosen to supply the water production unit has a topology connected to a DC bus. The Dynamic Energy Management of the global system requires that DC bus voltage Vdc is maintained constant despite electrical power fluctuation supplied by the source. In order to channel energy flow from hybrid source to hydro-mechanical loads, a power control system is mandatory. This control should take advantage of the different freedom degrees offered by each converter in order to manage rationally energy and water flows. A preliminary analysis of freedom degrees for motor-pump connected to hydraulic network and fed with finite capacity electrical power source, shows that the operating point of the system “converter/motor-pump/hydraulic load” is locked to an operating point fixed by the electrical power provided. In contrast, for a conventional system where the motorpump is fed with electrical network, we seek to optimize energy efficiency or water flow rate. The goal of the DEMS is to calculate in real time the power sharing factor α to be applied to PFOC to impose a reference electrical power for each motor-pump according to (2) and (3).

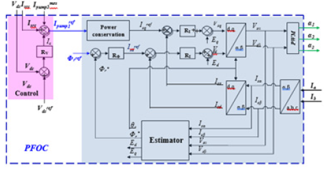
In the absence of any electrical storage unit and taking into account the preceding analysis, the control of DC bus voltage can be insured by Motor-pump-HP or Motor-pump-BP indifferently. However, the decision is up to the DEMS to choose which motorpump to operate and what value of electrical power to give for each one (Figure 2). The advantage of using PFOC is to have a decoupled control of the induction motor magnetic state Фr and the DC bus voltage Vdc [11,12] (Figure 3). This is done by virtue of power conservation relationship at Voltage Source Inverter (VSI) which can be written by neglecting losses:
Figure 2: Synoptic diagram of DEMS and PFOC.

Figure 3: Power Field Oriented Control synoptic diagram.


Fundamental requirements for the PFOC as inputs are a knowledge of two-phase currents (the third phase current is also known since Ia+Ib+Ic=0) DC bus voltage Vdc, Hybrid source current Isrc and the second motor-pump current Ipump2. To validate all control strategies on the brackish water desalination test bench (Figures 4 & 5), PFOC was discretized for practical implementation on DSpace DS1104 control board using a sampling period of 5 10-5s, measured phase currents Ia and Ib were sampled and converted by a 16-bit A/D converter. For the control of Isd and Isq current related to flux component reference and DC bus voltage component reference respectively, classic numerical PI (Proportional and Integral) regulator is well suited to regulate Фr and Vdc feedback to the desired values as it is able to reach constant references, by correctly setting both the P term (Kp) and the I term (Ki) which are respectively responsible for the error sensibility and for the steady state error. The numerical expression of the PI regulator is given by (4) and represented by Figure 6.
Figure 4: Experimental environment.

Figure 5: Experimental test bench.

Figure 6: Numerical PI regulator Structure.


In validation phase, the renewable source was emulated using a programmable power supply that can generate a variable power profile up to 4kW [13] (Figure 7). Experimental tests were carried out through a basic Energy Management System (EMS) that determines the reference power to be applied with PFOC control [14]. In these tests, Motor-pump-HP was chosen to control DC bus voltage and Motor-pump-BP to control electrical power through a Variable Frequency Drive (VFD) Santerno Sinus N using the implemented PID controller (Figure 8).
Figure 7: Hybrid PV-Wind power source evolution.

Figure 8: Experimental tests structure.

Figure 9 shows performances of DC bus voltage control loop through the control of motor-pump-HP Isq current. Figure 10 shows performances of rotor flux control through the control of motor-pump-HP Isd current. Experimental results show good performances in terms of response time and robustness to the severe test fluctuations provided by the equivalent power source. The DC bus voltage is maintained stable at 320V despite variations in the electrical power source. Evolution of feed water flow and pressure are shown in Figure 11. Feed water flow rate varies from 15l/min for 630W electrical power supply to 23 l/min for 1630W. Feed water pressure varies from 6.6bar to 13.2bar for the same power range. Once we have validated PFOC strategy with a basic EMS, we focused on the elaboration of a dynamic EMS used to share available electrical power between hydro-mechanical loads by alternating DC bus control between the two motor-pumps.
Figure 9: DC bus voltage control.

Figure 10: Rotor flux control.

Figure 11: Feed water flow and pressure variation.

Mathematical models of hybrid (PV/Wind) power source,
Motor-pump-HP, Motor-pump-BP and RO membrane was developed
and simulated using Matlab software. The different parameters of
the simulated system are chosen as below:
a) The wind speed was chosen between 4 to 20m/s, ambient
temperature equal to 25°C and solar irradiance is 1000W/m2.
b) The DC-Bus voltage reference value is set to 230V.
c) The motor-pump rotor flux Фr reference value is set to 0.8Wb.
d) The feed water salinity of brackish water equal to 4500ppm
(4.5g/l).
e) The BWRO unit operates with a fixed recovery ratio (Y=20%
when the motor-pump operate at nominal power).
f) PFOC and DEMS has been discretized and simulated with the
whole system using a sampling period of 5 10-5s.
The test bench experimental characterization allowed to
define the motor-pumps operating range (Tables 1-3). Evolution of
the hybrid electrical power is shown in Figure 12. Peak electrical
power reaches 2527W at 9s and 315W at 23.6s. PV electrical power
has a constant value of 1000W for the first 15s then decreases for
10s until reaching 0W at 25s. Electrical power sharing between
Motor-pump-BP and Motor-pump-HP is shown in Figure 13. In this
scenario, Motor- pump-HP operates alone from 0s to 4s. Then, from
4s to 11.6s both motor-pumps are in operation. From 11.6s to 23s
Motor- pump-HP continues to operate alone before stopping for
a second from 23s to 24s and then resume operation. We notice
that in all cases the DEMS ensures that the maximum power of each
motor pump 𝒫max is not exceeded. The excess of electrical power provided is dissipated using auxiliary loads or stored in small
battery used to feed sensors and electronic devices. Figure 14 shows
performances of DC bus voltage control insured by Vdc control loop
of PFOC strategy. Reference value is set to 230V. Simulation results
show the swiftness and effectiveness of the control to stabilize DC
bus voltage for a wide range of electrical power variation (from
315W to 2527W) and without using batteries in the system. The
control of DC bus voltage is done by Motor-pump-HP from 0s to 23s
and by Motor-pump-BP from 23s to 24s. Evolution of water flow
rate and pressure for Motor-pump- BP and Motor-pump-HP are
shown in Figures 14 & 15 respectively. It is noticed that these two
hydraulic quantities follow the evolution of electrical power with a
slower dynamic for feed water flow.
Figure 12: Electrical power evolution.

Figure 13: Electrical power sharing.

Figure 14: Motor pump BP water flow rate and pressure variation.

Figure 15: Motor-pump-HP water flow rate and pressure variation.

Table 1: Motor-pumps electrical power range.

Table 2: Motor-pump-Bp characteristics.

Table 3: Motor-pump-Hp characteristics

In this work we presented a Dynamic Energy Management System combined with Power Field Oriented Control used to operate a battery less renewable energy powered RO desalination prototype. PFOC was validated experimentally for Motor-pump-HP. DEMS was simulated with PFOC to validate power sharing between motor-pumps and DC bus voltage control insured by both motorpumps. Simulation results allowed to study the dynamic behavior of the desalination unit in case of fast electrical power fluctuations supplied by a renewable source.
This work was supported by the Tunisian Ministry of Higher Education and Research under Grant LSE–ENIT-LR 11 ES15 and the European project “ERANETMED - EDGWISE” ID 044.
© 2020 Wahib K. This is an open access article distributed under the terms of the Creative Commons Attribution License , which permits unrestricted use, distribution, and build upon your work non-commercially.
a Creative Commons Attribution 4.0 International License. Based on a work at www.crimsonpublishers.com.
Best viewed in